Ir al contenido
Sobre ASJ
Nuestra Historia
Directores ASJ
Nuestros Ejes
Eje de Salud
Salud
Mediante una nueva estrategía de mejora de los servicios de salud, es posible reducir la muerte de la población menor de 5 años y mujeres en estado de embarazo, parto y puerperio.
Eje de Educación
Educación
El Estado debe incorporar a más de un millón de niños que se encuentran fuera del sistema educativo y garantizar educación de calidad para los dos millones ya inscritos.
Eje de Seguridad
Seguridad
Con la implementación del nuevo modelo de gestión judicial en tres de las ciudades más violentas del país, se prevee una futura expansión al resto del territorio nacional.
Eje de Democracia y Corrupción
Democracia y Transparencia
Promover e implementar acciones que fomenten la buena gobernanza en el sistema estatal para lograr que las instituciones y autoridades públicas respondan a las demandas sociales de mayor transparencia, rendición de cuentas y participación ciudadana, como mecanismos de acceso a servicios públicos(educación, salud, seguridad) y control de la corrupción.
Transparencia
Informes Anuales
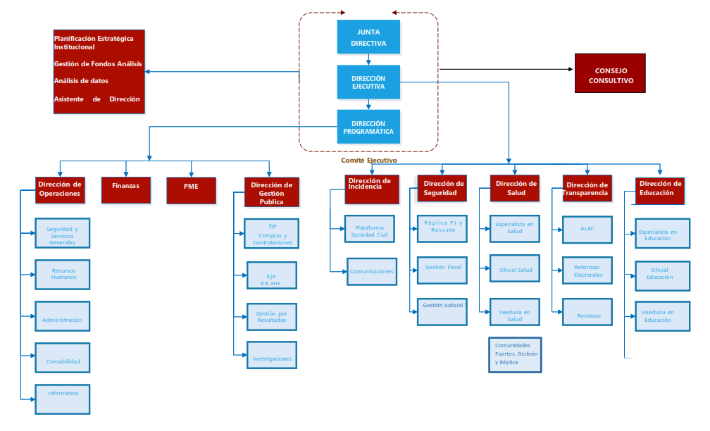
Estructura Organizacional ASJ
Junta Directiva
Consejo Consultivo
Planeación y Rendición de Cuentas
Normativa
Finanzas
Declaraciones de Conflictos de Interés
Noticias
IPC 2025
Galeria de Videos
Biblioteca
Destacados
Gobernómentro
Ecos
Instituto de la Justicia
Estado de país: Honduras
Corazón a Corazón
Migración
Monitoreo y evaluación de la gestión pública
Reformas Electorales
Vacunas Para Todos
Auditorías COVID-19
Subsector Eléctrico
Español
Español
English
Estructura Organizacional ASJ